So ich schon wieder 
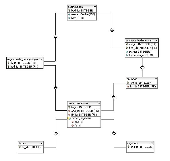
Ich habe eine kleine DB Struktur, mit welcher Bedingungen
dynamische Bedingungen angelegt und geprüft werden.
In der Bedingungstabelle werden alle möglichen Bedingungen
abgelegt, und über die Zuordnungstabelle der Firmen-Angebot
Kombination zugewiesen.
Kommt nun ein Antrag, werden alle zu erfüllenden Bedingungen
aus der Zuordnungstabelle in die Antrag-Bedingungs Tabelle
kopiert.
Dort kann der Sachbearbeiter nun alle Bedingungen einzeln
mit einem Status und Bemerkungen versehen.
Das klappt wunderbar, solange alle Bedingungen erfüllt
werden müssen = 70% der Fälle.
Nun suche ich eine effiziente Struktur, um oder-Beziehungen
abzubilden. Dh. es soll per Verknüpfung in der DB möglich sein,
die Bedingungsprüfung so zu erweitern, das nicht nur
a und b und c und d
abgebildet werden kann sondern auch
a und b und ( c oder c1 oder c2 ... ) und d
Jemand eine Idee dafür ?
PS: Bild der oben benutzen DB-Struktur hängt an

Ich habe eine kleine DB Struktur, mit welcher Bedingungen
dynamische Bedingungen angelegt und geprüft werden.
In der Bedingungstabelle werden alle möglichen Bedingungen
abgelegt, und über die Zuordnungstabelle der Firmen-Angebot
Kombination zugewiesen.
Kommt nun ein Antrag, werden alle zu erfüllenden Bedingungen
aus der Zuordnungstabelle in die Antrag-Bedingungs Tabelle
kopiert.
Dort kann der Sachbearbeiter nun alle Bedingungen einzeln
mit einem Status und Bemerkungen versehen.
Das klappt wunderbar, solange alle Bedingungen erfüllt
werden müssen = 70% der Fälle.
Nun suche ich eine effiziente Struktur, um oder-Beziehungen
abzubilden. Dh. es soll per Verknüpfung in der DB möglich sein,
die Bedingungsprüfung so zu erweitern, das nicht nur
a und b und c und d
abgebildet werden kann sondern auch
a und b und ( c oder c1 oder c2 ... ) und d
Jemand eine Idee dafür ?
PS: Bild der oben benutzen DB-Struktur hängt an
Moderator